学校主页
正文 | Quick Navigation
学院新闻
当前位置: 网站首页 >> 正文

党风党纪教育月 | 一图读懂《中国共产党党内监督条例》

发布人:    发布时间:2023-10-24    【打印此页】

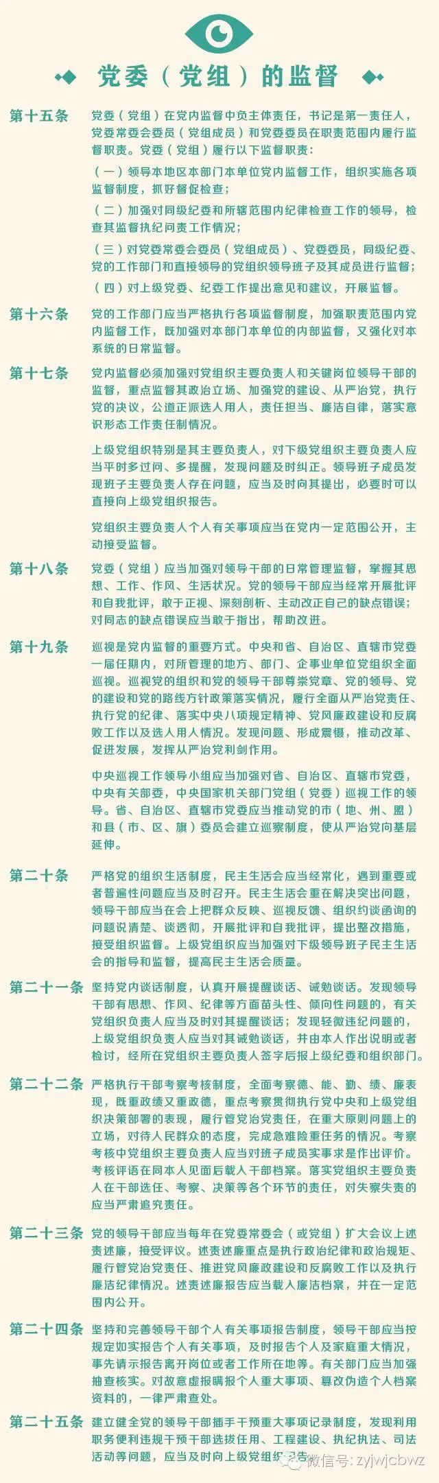
2016年10月27日,党的十八届六中全会审议通过了新修订的《中国共产党党内监督条例》(以下简称《条例》)并向全社会公布。《条例》的颁布,对党内监督的指导思想、基本原则、监督主体、监督内容、监督对象、监督方式等重要问题作出规定,为新形势下强化党内监督提供了根本遵循。



素材来源:中央纪委监察部网站,侵删。


上一条:党风党纪教育月|一图读懂党风廉政建设责任制

下一条:开云kaiyun官网举办第十五届“任责杯”团日活动设计大赛

河南理工大学 中国 河南焦作 高新区 世纪路2001号 [454000]
版权所有 ? 2023 开云kaiyun官网 校ICP备03110号